Partitiviridae
| Partitiviridae | |
|---|---|
 
 | |
| CryoEM of Penicillium stoloniferum virus S capsid, EMD-5161[1] | |
 
 | |
| TEM of Penicillium stoloniferum virus S | |
| Virus classification  | |
| (unranked): | Virus | 
| Realm: | Riboviria | 
| Kingdom: | Orthornavirae | 
| Phylum: | Pisuviricota | 
| Class: | Duplopiviricetes | 
| Order: | Durnavirales | 
| Family: | Partitiviridae | 
Partitiviridae is a family of double-stranded RNA viruses.[2] Plants, fungi, and protozoa serve as natural hosts. It has been suggested that they can also infect bacteria.[3] The name comes from the Latin partitius, which means divided, and refers to the segmented genome of partitiviruses. The family contains five genera.[4][5]
Structure

Viruses in the family Partitiviridae are non-enveloped with icosahedral geometries and T=1 symmetry.[6] The diameter of partitiviruses is around 25–43 nm.[4]
Genome

Partitiviruses have double-stranded RNA genomes divided into two genomic segments, and there may be additional subgenomic segments. The two genome segments are packaged in separate virus particles. They code for two separate proteins. The first segment codes for the RNA-dependent RNA polymerase (RdRp), and the second segment codes for the coat protein. The segments are around 1.4–3.0 kbp in length, while the total genome length is around 3.0–4.8 kbp.[4][6]
Life cycle
Viral replication is cytoplasmic. Entry into the host cell is achieved by penetration into the host cell. Replication follows the double-stranded RNA virus replication model. Double-stranded RNA virus transcription is the method of transcription. The virus exits the host cell by cell-to-cell movement. Fungi and plants serve as the natural host.[4][6] Cryspoviruses infect apicomplexian protozoa of the genus Cryptosporidium,[7] while viruses of the other genera infect plants and fungi. It has been suggested that they can also infect bacteria.
| Genus | Host details | Tissue tropism | Entry details | Release details | Replication site | Assembly site | Transmission | 
|---|---|---|---|---|---|---|---|
| Cryspovirus | Protists | None | Cell division; sporogenesis; hyphal anastomosis | Cell division; sporogenesis; hyphal anastomosis | Cytoplasm | Cytoplasm | Cell division; sporogenesis; hyphal anastomosis | 
| Alphapartitivirus | None | Cytoplasm | Cytoplasm | Cell division | |||
| Deltapartitivirus | Plants | None | Viral movement; mechanical inoculation | Cell division | Cytoplasm | Cytoplasm | Cell division | 
| Betapartitivirus | None | Cytoplasm | Cytoplasm | Cell division | |||
| Gammapartitivirus | Fungi | None | Cytoplasmic exchange; hyphal anastomosis | Cytoplasmic exchange; hyphal anastomosis | Cytoplasm | Cytoplasm | Cytoplasmic exchange; hyphal anastomosis | 
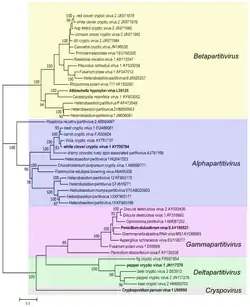
Phylogenetics
Based on the RNA polymerase gene this group can be divided into four clades (I-IV). Four isolates from animals and protozoans form a fifth clade. Clades I–IV consist of mixtures of partitivirus-like sequences from plants and fungi.[8]
Taxonomy

The family contains the following genera:[4][5]
- Alphapartitivirus
 - Betapartitivirus
 - Cryspovirus
 - Deltapartitivirus
 - Gammapartitivirus
 
References
- ^ Tang, J.; Pan, J.; Havens, W. M.; Ochoa, W. F.; Guu, T. S. Y.; Ghabrial, S. A.; Nibert, M. L.; Tao, Y. J.; Baker, T. S. (2010). "Backbone Trace of Partitivirus Capsid Protein from Electron Cryomicroscopy and Homology Modeling". Biophysical Journal. 99 (2): 685–694. Bibcode:2010BpJ....99..685T. doi:10.1016/j.bpj.2010.04.058. PMC 2905076. PMID 20643089.
 - ^ Vainio, EJ; Chiba, S; Ghabrial, SA; Maiss, E; Roossinck, M; Sabanadzovic, S; Suzuki, N; Xie, J; Nibert, M; Ictv Report, Consortium (January 2018). "ICTV Virus Taxonomy Profile: Partitiviridae". The Journal of General Virology. 99 (1): 17–18. doi:10.1099/jgv.0.000985. PMC 5882087. PMID 29214972.
 - ^ Neri U, Wolf YI, Roux S, Camargo AP, Kazlauskas D, Min Chen I, Lee B, Ivanova N, Allen LZ, Paez-Espino D, Bryant DA, Bhaya D, Krupovic M, Dolja VV, Kyrpides NC, Koonin EV, Gophna U (17 February 2022). "A five-fold expansion of the global RNA virome reveals multiple new clades of RNA bacteriophages". bioRxiv 10.1101/2022.02.15.480533.
 - ^ a b c d e "ICTV Online Report Partitiviridae".
 - ^ a b "Virus Taxonomy: 2024 Release". International Committee on Taxonomy of Viruses. Retrieved 16 March 2025.
 - ^ a b c "Viral Zone". ExPASy. Retrieved 15 June 2015.
 - ^ Nibert ML, Woods KM, Upton SJ, Ghabrial SA (2009) Cryspovirus: a new genus of protozoan viruses in the family Partitiviridae. Arch Virol 154(12):1959–1965
 - ^ Liu H, Fu Y, Xie J, Cheng J, Ghabrial SA, Li G, Yi X, Jiang D (2012) Discovery of Novel dsRNA Viral Sequences by In Silico Cloning and Implications for Viral Diversity, Host Range and Evolution. PLoS One. 2012;7(7):e42147.
 

