Emmer
| Emmer | |
|---|---|
| |
| Spikes (ears) of cultivated emmer | |
| Scientific classification | |
| Kingdom: | Plantae |
| Clade: | Tracheophytes |
| Clade: | Angiosperms |
| Clade: | Monocots |
| Clade: | Commelinids |
| Order: | Poales |
| Family: | Poaceae |
| Subfamily: | Pooideae |
| Genus: | Triticum |
| Species: | T. dicoccum
|
| Binomial name | |
| Triticum dicoccum | |
| Synonyms[4] | |
|
List
| |
Emmer is a hybrid species of wheat. Along with einkorn, it was one of the first crops domesticated in the Near East. It was widely cultivated in the ancient world, but is now a relict crop in mountainous regions of Europe and Asia. Emmer is one of the three grains called farro in Italy.[3]
The edible seeds have been used as food since ancient times. The domesticated types are Triticum turgidum subsp. dicoccum and T. t. conv. durum. The wild plant is called T. t. subsp. dicoccoides. The seeds have an awned covering, the sharp spikes helping the seeds to become buried in the ground. The principal difference between the wild and the domestic forms is that the ripened seed head of the wild plant shatters and scatters the seed onto the ground, while in the domesticated emmer, the seed head remains intact, thus making it easier for people to harvest the grain.[5]
Etymology
Emmer is first attested in 1908 in English as a loanword from German Emmer, variant of Amelkorn, from amel, 'starch', likely from Latin amylum, itself borrowing from Ancient Greek amylon.[6]
Description

Like einkorn (T. monococcum) and spelt (T. spelta), emmer is a hulled wheat, meaning it has strong glumes (husks) that enclose the grains, and a semibrittle rachis. On threshing, a hulled wheat spike breaks up into spikelets that require milling or pounding to release the grains from the glumes.[7] Wild emmer spikelets effectively self-cultivate by propelling themselves mechanically into soils with their awns. During a period of increased humidity during the night, the awns of the spikelet become erect and draw together, and in the process push the grain into the soil. During the daytime, the humidity drops and the awns slacken back again; however, fine silica hairs on the awns act as hooks in the soil and prevent the spikelets from backing out. During the course of alternating stages of daytime drying and nighttime humidity, the awns' pumping movements, which resemble a swimming frog kick, will drill the spikelet 25 millimetres (1 inch) or more into the soil.[8]
Evolution
Taxonomy and phylogeny

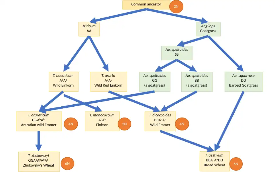
Strong similarities in morphology and genetics show that wild emmer (T. dicoccoides Koern.) is the wild ancestor and a crop wild relative of domesticated emmer. Wild emmer still grows wild in the Near East. It is a tetraploid wheat formed by the hybridization of two diploid wild grasses, wild red einkorn (Triticum urartu), and the goatgrass Aegilops speltoides.[9]

The botanists Friedrich August Körnicke and Aaron Aaronsohn in the late 19th-century were the first to describe the wild emmer native to Palestine and adjacent countries.[10][11][12] Earlier, in 1864, the Austrian botanist Carl Friedrich Kotschy collected specimens of the same wild emmer, without stating where he had collected them.[13] Although cultivated in ancient Egypt, wild emmer has not been grown for human consumption in recent history,[11] perhaps owing to the difficulty with which the chaff is separated from the seed kernels, formerly requiring the spikes to be pounded with mortar and pestle.[7] Wild emmer is distinguished from common wheat by its tougher ear rachis and the beards releasing the grains easily, by their ear rachis becoming brittle when ripe and their firmly fitting beards.[11] Wild emmer grows to a height of 50–70 cm (20–28 in), and bears an elongated spike measuring 10–15 cm (3.9–5.9 in), with long, protruding awns extending upwards.[13] Avni et al., 2017 provides a complete emmer genome.[14]
History of cultivation

Wild emmer is native to the Fertile Crescent of the Middle East, growing in the grass and woodland of hill country from modern-day Israel to Iran. The origin of wild emmer has been suggested, without universal agreement among scholars, to be the Karaca Dağ mountain region of southeastern Turkey. In 1906, Aaron Aaronsohn's discovery of wild emmer wheat growing in Rosh Pinna (Israel) created a stir in the botanical world.[15] Emmer wheat has been found in archaeological excavations and ancient tombs. Emmer was collected from the wild and eaten by hunter gatherers for thousands of years before its domestication. Grains of wild emmer discovered at Ohalo II had a radiocarbon dating of 17,000 BC and at the Pre-Pottery Neolithic A (PPNA) site of Netiv Hagdud are 10,000–9,400 years old.[16]
The location of the earliest site of emmer domestication is still unclear and under debate.[17] Some of the earliest sites with possible indirect evidence for emmer domestication during the Early Pre-Pottery Neolithic B include Tell Aswad, Çayönü, Cafer Höyük, Aşıklı Höyük, Kissonerga-Mylouthkia and Shillourokambos.[17] Definitive evidence for the full domestication of emmer wheat is not found until the Middle Pre-Pottery Neolithic B (10,200 to 9,500 BP), at sites such as Beidha, Tell Ghoraifé, Tell es-Sultan (Jericho), Abu Hureyra, Tell Halula, Tell Aswad and Cafer Höyük.[17]
Emmer is found in a large number of Neolithic sites scattered around the fertile crescent. From its earliest days of cultivation, emmer was a more prominent crop than its cereal contemporaries and competitors, einkorn wheat and barley.[18] Small quantities of emmer are present during Period 1 at Mehrgharh on the Indian subcontinent, showing that emmer was already cultivated there by 7000–5000 BC.[19]
In the Near East, in southern Mesopotamia in particular, cultivation of emmer wheat began to decline in the Early Bronze Age, from about 3000 BC, and barley became the standard cereal crop. This has been related to increased salinization of irrigated alluvial soils, of which barley is more tolerant,[20] although this study has been challenged.[21] Emmer had a special place in ancient Egypt, where it was the main wheat cultivated in Pharaonic times, although cultivated einkorn wheat was grown in great abundance during the Third Dynasty, and large quantities of it were found preserved, along with cultivated emmer wheat and barleys, in the subterranean chambers beneath the Step Pyramid at Saqqara.[22] Neighbouring countries also cultivated einkorn, durum and common wheat.[23] In the absence of any obvious functional explanation, the greater prevalence of emmer wheat in the diet of ancient Egypt may simply reflect a marked culinary or cultural preference, or may reflect growing conditions having changed after the Third Dynasty. Emmer and barley were the primary ingredients in ancient Egyptian bread and beer. Emmer recovered from the Phoenician settlement at Volubilis[24] (in present-day Morocco) has been dated to the middle of the first millennium BC.
Emmer wheat may be one of the five species of grain which have a special status in Judaism. One of these species may be either emmer or spelt. However, it is fairly certain that spelt did not grow in ancient Israel, and emmer was probably a significant crop until the end of the Iron Age. References to emmer in Greek and Latin texts are traditionally translated as "spelt", even though spelt was not common in the Classical world until very late in its history.[25]
Pliny the Elder notes that although emmer was called far in his time, it had formerly been called adoreum (or 'glory'), providing an etymology explaining that emmer had been held in glory.[26] He mentions its use in sacrifices, stating that it had to be purified by roasting in order to be suitable.[27] He states that in Etruria emmer was first roasted, then crushed either with an iron-capped pestle, or using a handmill that was toothed on the inside. This contrasted, Pliny writes, with the rest of Italy, where either a plain pestle or a watermill was used to make it into flour.[28]
Cultivation

Today emmer is primarily a relict crop in mountainous areas. Its value lies in its ability to give good yields on poor soils, and its resistance to fungal diseases such as stem rust that are prevalent in wet areas. Emmer is grown in Armenia, Morocco, Spain (Asturias), the Carpathian mountains on the border of Czechia and Slovakia, Albania, Turkey, Switzerland, Germany, Greece and Italy. It is grown in the U.S. as a specialty product. In Ethiopia, the grain is traditional.[29]
In Italy, uniquely, emmer cultivation is well established and even expanding. In the mountainous Garfagnana area of Tuscany emmer (one of three grains known as farro) is grown by farmers as an IGP (Indicazione Geografica Protetta) product, with its geographic identity protected by law.[30] The demand for Italian farro has led to competition from non-certified farro, grown in lowland areas and often consisting of a different wheat species, spelt.[31][32]
Uses
Emmer's main use is as food, though it is also used as fodder. Ethnographic evidence from Turkey and other emmer-growing areas suggests that emmer makes good bread (judged by the taste and texture standards of traditional bread); it was widely eaten as bread in ancient Egypt.[33] In Armenian cuisine, emmer pilaf is cooked in sunflower oil. The pre-cooked emmer is fried in oil and then sautéed onions are added. In the second version, boiled water and emmer are added to the sautéed onion and then cooked until tender.[34] In Armenia, emmer porridge with lamb called "kashovi" is widespread in the Shirak region, while lean kashovi is known in all regions of Armenia. Chopped lamb is added to cold water then boiled for 10 minutes, emmer and sautéed onion are added and cooked over a low heat until tender.[35] Emmer is the most common variety of farro grown in Italy, specifically in certain mountain regions of Tuscany and Abruzzo, and can be found in most supermarkets and groceries. It is considered to be of higher quality for cooking than the other two grains and thus is sometimes called "true" farro.[36] The whole grains can be cooked in water until soft and used as a side dish, or added into salads, soups and desserts. Emmer bread (pane di farro) can be found in bakeries in some areas.
Emmer has also been used in beer production.[37]
Emmer has antihyperglycemic properties and antioxidant activity, which could be useful as part of a diet for type 2 diabetes in its early stages.[38] As with all varieties and hybrids of wheat,[39] emmer is unsuitable for people with gluten-related disorders, despite the popular claim that ancient grains contain less gluten.[40][41]
-
![Threshing in ancient Egypt, where emmer was widely used for bread[33]](./_assets_/Trilla_del_trigo_en_el_Antiguo_Egipto.jpg)
-
A bottle of
emmer beer, Germany -
Minestra di farro is a typical dish in Tuscany, Italy
References
- ^ Zair, W.; Magos Brehm, J. (2017). "Triticum turgidum Wild Emmer". IUCN Red List of Threatened Species. 2017: e.T71786841A71786853. doi:10.2305/IUCN.UK.2017-3.RLTS.T71786841A71786853.en.
- ^ "Tropicos.org". Archived from the original on 3 March 2016. Retrieved 30 June 2014.
- ^ a b "Triticum turgidum subsp. dicoccon". Germplasm Resources Information Network. Agricultural Research Service, United States Department of Agriculture. Retrieved 11 December 2017.
- ^ "The Plant List: A Working List of All Plant Species". Retrieved June 30, 2014.
- ^ Weiss, Ehud; Zohary, Daniel (October 2011). "The Neolithic Southwest Asian Founder Crops". Current Anthropology. 52 (Supplement 4): S240.
- ^ "emmer". Online Etymology Dictionary. Retrieved 2011-08-10.
- ^ a b Amar, Zohar (2015). Flora and Fauna in Maimonides' Teachings (in Hebrew). Kfar Darom: Machon Hatorah Veharetz. pp. 96–97. OCLC 783455868.
- ^ Elbaum, Rivka; Zaltzman, Liron; Burgert, Ingo; Fratzl, Peter (2007). "The Role of Wheat Awns in the Seed Dispersal Unit". Science. 316 (5826): 884–886. Bibcode:2007Sci...316..884E. doi:10.1126/science.1140097. PMID 17495170. S2CID 42898148.
- ^ a b Golovnina, K. A.; Glushkov, S. A.; Blinov, A. G.; Mayorov, V. I.; Adkison, L. R.; Goncharov, N. P. (2007-02-12). "Molecular phylogeny of the genus Triticum L". Plant Systematics and Evolution. 264 (3–4): 195–216. Bibcode:2007PSyEv.264..195G. doi:10.1007/s00606-006-0478-x. S2CID 39102602.
- ^ Zohary, Michael (1998). David Heller (ed.). A New Analytical Flora of Israel (in Hebrew) (2 ed.). Tel Aviv: Am Oved. p. 562. OCLC 916628298. (first edition 1976)
- ^ a b c Dalman, Gustaf (2020). Nadia Abdulhadi-Sukhtian (ed.). Work and Customs in Israel, volume II. Vol. 2 (Agriculture). Translated by Robert Schick. Ramallah: Dar Al Nasher. pp. 288–289. ISBN 978-9950-385-84-9.
- ^ Aaronsohn, A. (1910). Agricultural and botanical explorations in Israel. Washington, D.C.: United States Department of Agriculture. pp. 42-ff., 46-ff. OCLC 631059153.
- ^ a b Shmida, Avi (2005). MAPA's Dictionary of Plants and Flowers in Israel (in Hebrew). Tel-Aviv: MAPA. p. 393. OCLC 716569354.
- ^ Avni, Raz; Nave, Moran; Barad, Omer; Baruch, Kobi; Twardziok, Sven; et al. (2017). "Wild emmer genome architecture and diversity elucidate wheat evolution and domestication". Science. 357 (6346). American Association for the Advancement of Science: 93–97. Bibcode:2017Sci...357...93A. doi:10.1126/science.aan0032. PMID 28684525. S2CID 19943904.
- ^ Molecular Genetic Maps in Wild Emmer Wheat, Triticum dicoccoides: Genome-Wide Coverage, Massive Negative Interference, and Putative Quasi-Linkage
- ^ Zohary & Hopf 2000, p. 46
- ^ a b c Weide, Alexander (21 June 2015). "On the Identification of Domesticated Emmer Wheat, Triticum turgidum subsp. dicoccum (Poaceae), in the Aceramic Neolithic of the Fertile Crescent". Archäologische Informationen (38): 381–424. doi:10.11588/ai.2015.1.26205.
- ^ Weiss & Zohary 2011, pp. S240–S242
- ^ Possehl, Gregory. "The Indus Civilization: An Introduction to Environmental, Subsistence, and Cultural History: (2003)
- ^ Jacobsen & Adams 1958.
- ^ Powell, M. A. (1985) Salt, seed, and yields in Sumerian agriculture. A critique of the theory of progressive salinization. Zeitschrift für Assyriologie und Vorderasiatische Archäologie 75, 7–38.
- ^ Jean-Phillipe Lauer, Laurent Taeckholm and E. Aberg, 'Les Plantes Decouvertes dans les Souterrains de l'Enceinte du Roi Zoser a Saqqarah' in Bulletin de l'Institut d'Egypte, Vol. XXXII, 1949–50, pp. 121–157, and see Plate IV for photo of ears of both wheats recovered from beneath the pyramid.
- ^ Zohary & Hopf 2000, pp. 50ff
- ^ C. Michael Hogan. 2008. Volubilis: Ancient settlement in Morocco, The Megalithic Portal, ed. Andy Burnham
- ^ Nesbitt, Mark (2001). "Wheat Evolution: Integrating Archaeological and Biological Evidence" (PDF).
- ^ Pliny the Elder. Natural History 18.3
- ^ Pliny the Elder. Natural History 18.2
- ^ Pliny the Elder. Natural History 18.97
- ^ National Research Council (1996-02-14). "Other Cultivated Grains". Lost Crops of Africa: Volume I: Grains. Lost Crops of Africa. Vol. 1. National Academies Press. ISBN 978-0-309-04990-0. Retrieved 2008-07-18.
- ^ "Richiesta di registrazione del Farro della Garfagnana IGP ai sensi dell'art.17 del Regolamento CEE n. 2081/92 del Consiglio del 14 luglio 1992" [Request for registration of Farro della Garfagnana PGI pursuant to art. 17 of EEC Regulation no. 2081/92 of the Council of 14 July 1992] (in Italian). 1996.
- ^ Buerli, Markus (2006). "Farro in Italy" (PDF). The Global Facilitation Unit for Underutilized Species. Archived from the original (PDF) on 24 December 2017. Retrieved December 23, 2017 – via Bioversity International.
- ^ Cornish, Richard (February 18, 2014). "What is the difference between farro, spelt and freekeh?". The Sydney Morning Herald.
- ^ a b Hulled wheats. Proceedings of the First International Workshop on Hulled Wheats. Promoting the conservation and use of underutilized and neglected crops 4. Edited by S. Padulosi, K. Hammer, and J. Heller, 1996. Rome: International Plant Genetic Resources Institute.
- ^ G. Khanbekyan. A book about the national Armenian food. For housewives. Yerevan, Armgiz, 1950. p. 80
- ^ Khanbekyan, G. (1950). A book about the national Armenian food. Yerevan, Armgiz: For housewives. p. 82.
- ^ Hamlin, Suzanne (June 11, 1997). "Farro, Italy's Rustic Staple: The Little Grain That Could". The New York Times. Retrieved November 22, 2012.
- ^ Samuel, Delwen (1996). "Archeology of Ancient Egyptian Beer". Journal of the American Society of Brewing Chemists. 54 (1): 3–12.
- ^ Christopher, Ashish; Sarkar, Dipayan; Zwinger, Steve; Shetty, Kalidas (2018). "Ethnic food perspective of North Dakota Common Emmer Wheat and relevance for health benefits targeting type 2 diabetes". Journal of Ethnic Foods. 5 (1): 66–74. doi:10.1016/j.jef.2018.01.002.
- ^ Fasano, Alessio; Sapone, Anna; Zevallos, Victor; Schuppan, Detlef (May 2015). "Nonceliac gluten sensitivity". Gastroenterology. 148 (6): 1195–204. doi:10.1053/j.gastro.2014.12.049. PMID 25583468.
- ^ Brouns, Fred; Geisslitz, Sabrina; Guzman, Carlos; Ikeda, Tatsuya M.; Arzani, Ahmad; Latella, Giovanni; Simsek, Senay; Colomba, Mariastella; Gregorini, Armando; Zevallos, Victor; Lullien-Pellerin, Valerie; Jonkers, Daisy; Shewry, Peter R. (2022). "Do ancient wheats contain less gluten than modern bread wheat, in favour of better health?". Nutrition Bulletin. 47 (2): 157–167. doi:10.1111/nbu.12551. ISSN 1471-9827. PMC 9322029. PMID 35915783.
- ^ "Grains in Relation to Celiac (Coeliac) Disease". Wheat.pw.usda.gov. Archived from the original on 2010-10-18. Retrieved 2010-11-13.
Sources
- Zohary, Daniel; Hopf, Maria (2000). Domestication of plants in the Old World. Oxford: Oxford University Press. ISBN 0-19-850356-3.
- Hulled Wheats. Promoting the conservation and use of underutilized and neglected crops. 4. Proceedings of the First International Workshop on Hulled Wheats 21–22 July 1995, Castelvecchio Pascoli, Tuscany, Italy
- Zohary, Michael (1982). Plants of the Bible. Cambridge: Cambridge University Press. ISBN 0-521-24926-0. Up-to-date reference to cereals in the Biblical world.
- Wheat evolution: integrating archaeological and biological evidence
- Alternative Wheat Cereals as Food Grains: Einkorn, Emmer, Spelt, Kamut, and Triticale
- Luo, M.-C.; Yang, Z.-L.; You, F. M.; Kawahara, T.; Waines, J. G.; Dvorak, J. (2007). "The structure of wild and domesticated emmer wheat populations, gene flow between them, and the site of emmer domestication". Theoretical and Applied Genetics. 114 (6): 947–59. doi:10.1007/s00122-006-0474-0. PMID 17318496. S2CID 36096777.
- Jacobsen, Thorkild; Adams, Robert M. (1958). "Salt and Silt in Ancient Mesopotamian Agriculture". Science. 128 (3334). American Association for the Advancement of Science: 1251–8. Bibcode:1958Sci...128.1251J. doi:10.1126/science.128.3334.1251. PMID 17793690.
- Oldest domesticated wheat found at Abu Hureyra.
- Jacomet, Stefanie (2006). "Plant economy of the northern Alpine lake dwellings — 3500–2400 cal. BC". Environmental Archaeology. 11 (1): 65–85. Bibcode:2006EnvAr..11...65J. doi:10.1179/174963106x97061. S2CID 130845585.
External links
Media related to Triticum turgidum subsp. dicoccum at Wikimedia Commons


