ACSF3
| ACSF3 | |||||||||||||||||||||||||||||||||||||||||||||||||||
|---|---|---|---|---|---|---|---|---|---|---|---|---|---|---|---|---|---|---|---|---|---|---|---|---|---|---|---|---|---|---|---|---|---|---|---|---|---|---|---|---|---|---|---|---|---|---|---|---|---|---|---|
| Identifiers | |||||||||||||||||||||||||||||||||||||||||||||||||||
| Aliases | ACSF3, acyl-CoA synthetase family member 3 | ||||||||||||||||||||||||||||||||||||||||||||||||||
| External IDs | OMIM: 614245; MGI: 2182591; HomoloGene: 14958; GeneCards: ACSF3; OMA:ACSF3 - orthologs | ||||||||||||||||||||||||||||||||||||||||||||||||||
| |||||||||||||||||||||||||||||||||||||||||||||||||||
| |||||||||||||||||||||||||||||||||||||||||||||||||||
| |||||||||||||||||||||||||||||||||||||||||||||||||||
| |||||||||||||||||||||||||||||||||||||||||||||||||||
| |||||||||||||||||||||||||||||||||||||||||||||||||||
| Wikidata | |||||||||||||||||||||||||||||||||||||||||||||||||||
| |||||||||||||||||||||||||||||||||||||||||||||||||||
Acyl-CoA synthetase family member 3 (ACSF3) is a mitochondrial enzyme that in humans is encoded by the ACSF3 gene.[5] The enzyme belongs to the acyl-CoA synthetase family.[6]
Structure
The ACSF3 gene is located on the 16th chromosome, with its specific location being 16q24.3. The gene contains 17 exons.[5] ACSF3 encodes a 64.1 kDa protein that is composed of 576 amino acids; 20 peptides have been observed through mass spectrometry data.[7][8]
Potential post-translational modifications on ACSF3:
- Acetylation at lysine 565 (K565)[9]
Function
This gene encodes a member of the acyl-CoA synthetase family of enzymes that activate fatty acids by catalyzing the formation of a thioester linkage between fatty acids and coenzyme A. The encoded protein is localized to mitochondria, has high specificity for malonate and methylmalonate and possesses malonyl-CoA synthetase activity:[5][10]
- ATP + malonate + CoA AMP + diphosphate + malonyl-CoA
ACSF3 most efficiently converts malonate to malonyl-CoA, but methylmalonate is also effectively activated at approximately 70% of that activity.[11]
Degradation of malonic acid and methylmalonic acid

By converting malonate into malonyl-CoA, ACSF3 plays a critical role in clearing intramitochondrial malonate, a potent inhibitor of mitochondrial respiration.[12][13] Malonate competitively inhibits succinate dehydrogenase (SDH), an enzyme that functions both in the citric acid cycle and as Complex II of the electron transport chain.[12][13] Methylmalonate, by contrast, impairs SDH activity indirectly by interfering with mitochondrial succinate import rather than by direct enzymatic inhibition.[14] The clearance of both acids is essential not only to prevent mitochondrial dysfunction, but also to avoid metabolic acidosis.[15][16] According to an Acsf3 knockout mouse model, threonine catabolism was identified as the major contributor to the accumulation of methylmalonic acid.[15]
Synthesis of mitochondrial malonyl-CoA
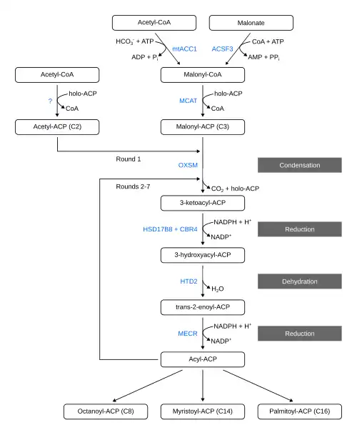
Mitochondrial fatty acid synthesis (mtFAS)
_pathway.svg.png)
Malonyl-CoA, produced on the one hand via ACSF3 and on the other from acetyl-CoA via the mitochondrial isoform of acetyl-CoA carboxylase 1 (mtACC1), provides the extender units required for mitochondrial fatty acid synthesis (mtFAS).[17] The resulting acyl-ACP species serve different functions depending on their chain length: for example, octanoyl-ACP (C8) is required for the biosynthesis of lipoic acid, a cofactor of key mitochondrial enzyme complexes such as the pyruvate dehydrogenase complex (PDC), the 2-oxoglutarate dehydrogenase complex (OGDC), the 2-oxoadipate dehydrogenase complex (OADHC), the branched-chain α-keto acid dehydrogenase complex (BCKDHC), and the glycine cleavage system (GCS).[18] Longer-chain species (C10-16) allosterically activate the network of LYRM proteins.[19][20] In humans, this network comprises at least 12 proteins and regulates mitochondrial translation, iron–sulfur cluster biogenesis, and the assembly of electron transport chain complexes.[21][20]
Protein malonylation
In addition to its role in mtFAS, malonyl-CoA is also essential for lysine malonylation of mitochondrial proteins, a post-translational modification that contributes to metabolic efficiency in mammalian cells.[12] ACSF3 regulates the rhythmic malonylation of mitochondrial proteins in a feeding-dependent manner, modulating hepatic metabolic pathways such as glycogen mobilization, lipid synthesis, and triglyceride accumulation.[22] However, lysine malonylation levels appear to be affected by ACSF3 suppression in a cell type-specific manner.[15]
Synthesis of acetyl-CoA
Furthermore, malonyl-CoA can also be converted to acetyl-CoA by malonyl-CoA decarboxylase (MLYCD), which then feeds into the citric acid cycle.[22]
Clinical significance
Combined malonic and methylmalonic aciduria (CMAMMA)
Mutations in ACSF3 gene have been shown to cause the metabolic disorder combined malonic and methylmalonic aciduria (CMAMMA).[16] CMAMMA is a condition characterized by high levels of malonic acid and methylmalonic acid, because deficiencies in this gene cause these metabolites to not be broken down. The disease is typically diagnosed by either genetic testing or higher levels of methylmalonic acid than malonic acid, although both are elevated. By calculating the malonic acid to methylmalonic acid ratio in blood plasma, CMAMMA can be distinguished from classic methylmalonic acidemia.[23] The disorder typically presents symptoms early in childhood, first starting with high levels of acid in the blood (ketoacidosis). The disorder can also present as involuntary muscle tensing (dystonia), weak muscle tone (hypotonia), developmental delay, an inability to grow and gain weight at the expected rate (failure to thrive), low blood sugar (hypoglycemia), and coma. Some affected children can even have microcephaly. Other people with CMAMMA do not develop signs and symptoms until adulthood. These individuals usually have neurological problems, such as seizures, loss of memory, a decline in thinking ability, or psychiatric diseases.[5]
Chronic obstructive pulmonary disease (COPD)
An epigenetic study found differential DNA methylation of the ACSF3 gene in fetal lung tissue exposed to maternal smoking, suggesting a potential role in the developmental origins of chronic obstructive pulmonary disease (COPD).[24] Furthermore, integrative analyses of lung tissue DNA methylation and gene expression have identified ACSF3 as a key regulator of COPD.[24]
Metabolic dysfunction-associated steatotic liver disease (MASLD)
ACSF3 is involved in the pathophysiology of metabolic dysfunction–associated steatotic liver disease (MASLD, formerly NAFLD).[9] Its expression is increased in mouse models of a high-fat diet as well as in the diseases obesity and alcoholic liver disease, both of which are associated with impaired mitochondrial fatty acid metabolism and increased lipid peroxidation.[9] Deacetylation of ACSF3 by the mitochondrial deacetylase sirtuin 3 (SIRT3) leads to decreased stability and promotes degradation of ACSF3, which, under high-fat diet conditions, improves hepatic lipid homeostasis and reduces steatosis in mouse models.[9] The phenolic compound protocatechuic acid (PCA) has been shown to activate SIRT3, highlighting the SIRT3–ACSF3 axis as a potential therapeutic target for MASLD.[9][25]
Evolutionary role
An ancient human-specific regulatory variant, rs34590044-A, enhances expression the ACSF3 gene, promoting greater height and basal metabolic rate (BMR).[15] Compared to non-human great apes, anatomically modern humans show both higher ACSF3 expression and elevated BMR, suggesting an evolutionary shift.[15] This variant likely facilitated adaptation to meat-rich diets, particularly via improved threonine metabolism.[15] Mouse and cell studies show that ACSF3 supports mitochondrial function and bone growth, while its disruption impairs both.[15] The findings link ACSF3 to the coevolution of stature, metabolism, and dietary changes in human evolution.[15]
See also
References
- ^ a b c GRCh38: Ensembl release 89: ENSG00000176715 – Ensembl, May 2017
- ^ a b c GRCm38: Ensembl release 89: ENSMUSG00000015016 – Ensembl, May 2017
- ^ "Human PubMed Reference:". National Center for Biotechnology Information, U.S. National Library of Medicine.
- ^ "Mouse PubMed Reference:". National Center for Biotechnology Information, U.S. National Library of Medicine.
- ^ a b c d "Entrez Gene: Acyl-CoA synthetase family member 3". Retrieved 2011-12-30.
- ^ Watkins PA, Maiguel D, Jia Z, Pevsner J (December 2007). "Evidence for 26 distinct acyl-coenzyme A synthetase genes in the human genome". Journal of Lipid Research. 48 (12): 2736–2750. doi:10.1194/jlr.M700378-JLR200. PMID 17762044.
- ^ Zong NC, Li H, Li H, Lam MP, Jimenez RC, Kim CS, et al. (October 2013). "Integration of cardiac proteome biology and medicine by a specialized knowledgebase". Circulation Research. 113 (9): 1043–1053. doi:10.1161/CIRCRESAHA.113.301151. PMC 4076475. PMID 23965338.
- ^ "Acyl-CoA synthetase family member 3, mitochondrial". Cardiac Organellar Protein Atlas Knowledgebase (COPaKB).
- ^ a b c d e Sun R, Kang X, Zhao Y, Wang Z, Wang R, Fu R, et al. (2020). "Sirtuin 3-mediated deacetylation of acyl-CoA synthetase family member 3 by protocatechuic acid attenuates non-alcoholic fatty liver disease". British Journal of Pharmacology. 177 (18): 4166–4180. doi:10.1111/bph.15159. ISSN 1476-5381. PMC 7443473. PMID 32520409.
- ^ "ExplorEnz: EC 6.2.1.76". www.enzyme-database.org. Retrieved 2025-04-27.
- ^ Witkowski A, Thweatt J, Smith S (September 2011). "Mammalian ACSF3 Protein Is a Malonyl-CoA Synthetase That Supplies the Chain Extender Units for Mitochondrial Fatty Acid Synthesis". The Journal of Biological Chemistry. 286 (39): 33729–33736. doi:10.1074/jbc.M111.291591. PMC 3190830. PMID 21846720.
- ^ a b c Bowman CE, Rodriguez S, Alpergin ES, Acoba MG, Zhao L, Hartung T, et al. (2017-06-22). "The Mammalian Malonyl-CoA Synthetase ACSF3 Is Required for Mitochondrial Protein Malonylation and Metabolic Efficiency". Cell Chemical Biology. 24 (6): 673–684.e4. doi:10.1016/j.chembiol.2017.04.009. ISSN 2451-9456. PMC 5482780. PMID 28479296.
- ^ a b Bowman CE, Wolfgang MJ (January 2019). "Role of the malonyl-CoA synthetase ACSF3 in mitochondrial metabolism". Advances in Biological Regulation. 71: 34–40. doi:10.1016/j.jbior.2018.09.002. PMC 6347522. PMID 30201289.
- ^ Mirandola SR, Melo DR, Schuck PF, Ferreira GC, Wajner M, Castilho RF (2008). "Methylmalonate inhibits succinate-supported oxygen consumption by interfering with mitochondrial succinate uptake". Journal of Inherited Metabolic Disease. 31 (1): 44–54. doi:10.1007/s10545-007-0798-1. ISSN 1573-2665. PMID 18213522.
- ^ a b c d e f g h Zhang Y, Wang J, Yi C, Su Y, Yin Z, Zhang S, et al. (June 2025). "An ancient regulatory variant of ACSF3 influences the coevolution of increased human height and basal metabolic rate via metabolic homeostasis". Cell Genomics. 5 (6) 100855. doi:10.1016/j.xgen.2025.100855. PMC 12230238. PMID 40403731.
- ^ a b Alfares A, Nunez LD, Al-Thihli K, Mitchell J, Melançon S, Anastasio N, et al. (September 2011). "Combined malonic and methylmalonic aciduria: exome sequencing reveals mutations in the ACSF3 gene in patients with a non-classic phenotype". Journal of Medical Genetics. 48 (9): 602–605. doi:10.1136/jmedgenet-2011-100230. PMID 21785126.
- ^ Monteuuis G, Suomi F, Kerätär JM, Masud AJ, Kastaniotis AJ (2017-11-15). "A conserved mammalian mitochondrial isoform of acetyl-CoA carboxylase ACC1 provides the malonyl-CoA essential for mitochondrial biogenesis in tandem with ACSF3". The Biochemical Journal. 474 (22): 3783–3797. doi:10.1042/BCJ20170416. ISSN 0264-6021. PMID 28986507.
- ^ Wehbe Z, Behringer S, Alatibi K, Watkins D, Rosenblatt D, Spiekerkoetter U, et al. (2019-11-01). "The emerging role of the mitochondrial fatty-acid synthase (mtFASII) in the regulation of energy metabolism". Biochimica et Biophysica Acta (BBA) - Molecular and Cell Biology of Lipids. 1864 (11): 1629–1643. doi:10.1016/j.bbalip.2019.07.012. ISSN 1388-1981. PMID 31376476. S2CID 199404906.
- ^ Tang JX, Thompson K, Taylor RW, Oláhová M (2020-05-28). "Mitochondrial OXPHOS Biogenesis: Co-Regulation of Protein Synthesis, Import, and Assembly Pathways". International Journal of Molecular Sciences. 21 (11): 3820. doi:10.3390/ijms21113820. ISSN 1422-0067. PMC 7312649. PMID 32481479.
- ^ a b Van Vranken JG, Nowinski SM, Clowers KJ, Jeong MY, Ouyang Y, Berg JA, et al. (August 2018). "ACP Acylation Is an Acetyl-CoA-Dependent Modification Required for Electron Transport Chain Assembly". Molecular Cell. 71 (4): 567–580.e4. doi:10.1016/j.molcel.2018.06.039. PMC 6104058. PMID 30118679.
- ^ Masud AJ, Kastaniotis AJ, Rahman MT, Autio KJ, Hiltunen JK (December 2019). "Mitochondrial acyl carrier protein (ACP) at the interface of metabolic state sensing and mitochondrial function". Biochimica et Biophysica Acta (BBA) - Molecular Cell Research. 1866 (12) 118540. BBA. doi:10.1016/j.bbamcr.2019.118540. PMID 31473256.
- ^ a b Questel EL, Besnard C, Atger F, Foucher Y, Tollec A, Pakulska V, et al. (2024-09-06). "Diurnal regulation of Acyl-CoA synthetase 3 (ACSF3) underlies daily mitochondrial lysine-malonylation and hepatic metabolism". bioRxiv 10.1101/2024.09.03.607283.
- ^ de Sain-van der Velden MG, van der Ham M, Jans JJ, Visser G, Prinsen HC, Verhoeven-Duif NM, et al. (2016). Morava E, Baumgartner M, Patterson M, Shamima R (eds.). "A New Approach for Fast Metabolic Diagnostics in CMAMMA". JIMD Reports. 30. Berlin, Heidelberg: Springer: 15–22. doi:10.1007/8904_2016_531. ISBN 978-3-662-53681-0. PMC 5110436. PMID 26915364.
- ^ a b Eriksson Ström J, Kebede Merid S, Linder R, Pourazar J, Lindberg A, Melén E, et al. (2025-01-10). "Airway MMP-12 and DNA methylation in COPD: an integrative approach". Respiratory Research. 26 (1) 10. doi:10.1186/s12931-024-03088-3. ISSN 1465-993X. PMC 11724436. PMID 39794761.
- ^ Zhang S, Shen C, Di H, Wang Y, Guan F (2025-06-20). "Regulatory Mechanisms of Phenolic Acids in Metabolic Dysfunction-Associated Steatotic Liver Disease: A Review". Antioxidants. 14 (7): 760. doi:10.3390/antiox14070760. ISSN 2076-3921.
Further reading
- Watkins PA, Maiguel D, Jia Z, Pevsner J (December 2007). "Evidence for 26 distinct acyl-coenzyme A synthetase genes in the human genome". Journal of Lipid Research. 48 (12): 2736–2750. doi:10.1194/jlr.M700378-JLR200. PMID 17762044.
External links
- Human ACSF3 genome location and ACSF3 gene details page in the UCSC Genome Browser.
This article incorporates text from the United States National Library of Medicine, which is in the public domain.



